Cat-1

Cat-2

Cat-3

Cat-4

" });
» »Unlabelled » 35+ Electric Bike Circuit Pictures

35+ Electric Bike Circuit Pictures. I have been very pleased with my daymak austin electric motor bike. This is the fourth season of riding around the city streets and local highways.

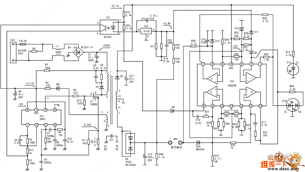
automatic battery charger circuit of intelligent pulse ...
automatic battery charger circuit of intelligent pulse ... from www.seekic.com
Everybody is rushing to bike stores both online and offline to get their hands on the latest models. There are 122 oem, 116 odm, 33 self patent. Alibaba offers 164 e bike circuit suppliers, and e bike circuit manufacturers, distributors, factories, companies.

Niner bicycles just announced a new gravel bike, the rlt e9 rdo.

Simplest electric bike wiring diagram. Electric bike controller problems solar charge controller circuit motor control circuit diagram ac motor control circuit stepper motor controller circuit car remote control circuit solar light controller circuit water level controller circuit temperature. There are 122 oem, 116 odm, 33 self patent. 3,070 likes · 155 talking about this.


«
Next
Posting Lebih Baru
»
Previous
Posting Lama

About the Author ShemaS

This is a short description in the author block about the author. You edit it by entering text in the "Biographical Info" field in the user admin panel.

Tidak ada komentar

Leave a Reply

Perform

video

Feature

Cat-5

Cat-6